SIX DEGREES OF FREEDOM

6DOFHUB
Robotics In Design

A combination of Physics, Math, and Computer Science – with a Purpose
Robotics have become a fascination of mine, and I hope yours too.

6DOF Robotic Arm

Custom Designs using Premium Components

Workload and Limit Planning

Maneuverability, Sizing and  Safety Planning

Building Materials, Sampling and Planning

Step-wise Building and Testing

Fault Tolerance Integration

Specification Design & Documentation

Pass on to Software Development Stage

Software Development and ROS Integration

Hardware drivers (Assembly, C, C++)

Kinematics Integration

UI Design and Integration

Testing and Tuning

Systems Developer Releases & Support

6 Chan, 12-Bit PWM Precision

Each servo gets a 4096-level (12-bit) PWM encoder providing

  • 0.044° or 23 steps-per-degree on 180° servos
  • 0.066° – 15 steps-per-degree on 270° servos.

10A Current Monitoring

Using current as a measure of workload and calibrating against no-load standards,
makes estimating weight, force, or grip strength possible.

16-Bit AtoD Precision

Fast, Accurate, and Consistent readings monitor workload even while stationary, making it possible for your arm to respond to external forces.

A Development System for Kinetics and Feedback.

Beginning with easy steps you can move the arm and watch it in action using the 6DOFHUB control application.

You can then generate and save sequences of movements intended for specific purposes, optionally saved for later recollection.

The device can be controlled using C++ or Python with source code available so you can learn from what has been done, and create your own branch, or contribute to the project.

Fun at Any Scale

Operates under laboratory conditions or portable mobility for education and demonstrations.

Arduino Development

ESP32 – Hookup Ready

Raspberry Pi – Demonstration or Development

Scaleable – ROS, MathCad, and PyTorch ready.

The Tools Needed to Develop a Better Understanding of Robotics and Engineering

Integrated Calibration

Allows power-on no-load zero calibration to make your calculations easier.

FAST I2C

Supports standard 100Kbps, FAST 400Kbps, or Ultra 1Mbps bus speeds

Polled, or Interrupt

AtoD CONVERSION_READY pinouts allow interrupt response to current changes..

Tkinter UI

Friendly, informative UI reflects results of control changes almost instantly.

Documentation

All code and documentation in clear English. Written by a Canadian Computer Scientist.

Your Next Move – Robotics

It may not be all you’ll ever need for a career in Robotics, but it may be exactly what you need to motivate action.

Quality Circuit Designs

We use the latest technology to achieve a minimalistic design with optimum useability and maximum flexibility. The result is a simple robotic arm controller you can afford on a tight budget.

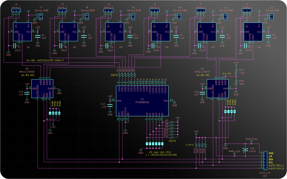
Schematic Diagram
6DOFHUB Circuit Board

Plug-and-Play Ready

Plug in the servos, the servo power supply, and connect the I2C bus directly to your microcontroller.

Or use one of our USB to I2C adapter boards to interface with virtually any desktop or portable computing device.

Complete Kits to Get You Started

Sed porttitor lectus nibh. Curabitur aliquet quam id dui posuere blandit. Curabitur arcu erat. Sed vitae nulla et justo pellentesque congue nec.

Testimonials

“Vestibulum ac diam sit amet quam vehicula elementum sed sit amet dui. Vestibulum ac diam sit amet quam vehicula elementum sed sit amet dui. Quisque velit nisi, pretium ut lacinia in, elementum id enim.”

Axel Farrow

Senior Team Executive
“Curabitur fermentum nulla non justo aliquet, quis vehicula quam consequat. Duis ut hendrerit tellus, elementum lacinia elit. Maecenas at consectetur ex, vitae consequat augue. Vivamus eget dolor vel quam condimentum sodales. In bibendum odio urna, sit amet fermentum purus venenatis amet.”

Renesmee Thomas

Senior Data Engineer
“Aliquet nisl. Nulla tempor mauris sed pretium egestas. Ut mi lacus, tincidunt ac quam quis, ultricies laoreet purus. Donec tincidunt scelerisque lacus, vel convallis augue interdum ac. Etiam eget tortor ac odio aliquam lobortis quis at augue.”

Kason Espinosa

Direct Communications Designer